个人知识管理系统
目前是收集信息为主
最近听英文播客真是打开了新世界的大门
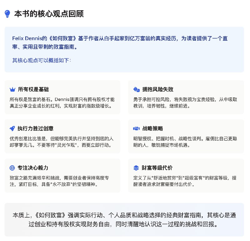
嘉宾推荐了一本书叫《How to Get Rich》(如何变得富有)。
书名是直白了一些,不过作者Felix Dennis确实是亲身走完这条路的亿万富翁(财富峰值£5亿)。

作者的核心观点非常反传统:
致富不是遥不可及的梦想,而是一种可以通过学习掌握的【技能】。
他给出了一个简单粗暴的核心公式:
财富 = 所有权 (Ownership) + 执行力 (Execution)
这个公式,
是他白手起家经验的浓缩。

公式拆解:
所有权:作者认为这是唯一重要的事。薪水让你变富有是幻觉,只有股权才能让你在睡觉时也赚钱。他建议创业者要像饿狼护食一样守护自己的股份。
执行力:一个被完美执行的平庸想法,胜过1000个躺在脑子里的“伟大创意”。别再等那个灵光一闪了,行动才是王道。
但拥有策略还不够,心态才是最硬的“通关密码”:
• 极度专注:要像“寻找松露的野猪”一样,屏蔽所有噪音和负面影响。
• 拥抱失败:作者直言,如果你不敢公开地、灾难性地失败,那你致富的机会微乎其微。
• 坚韧不拔:对财富的渴望必须上升到“强迫性的痴迷”,永不放弃。

最让我震撼的是作者的坦诚。他毫不避讳财富的【代价】。
他把财富划分为从“舒适地贫穷”到“肮脏地富有”等多个等级,但也坦言,这条路需要付出巨大代价:
难以想象的时间投入、社交家庭的牺牲、以及巨大的精神压力。
这杯酒,不是每个人都喝得起的。
真心建议大家尽早卷自己的个人影响力。

有点开心,上午收到一个宝子的私信,关注了很久,让我有很强的正反馈。

我想,这就是持续输出的意义,让更多的人被你影响到。

我想,我们所处的是“个人品牌”爆发的时代。

为什么?

1/ 技术大幅降低了专业内容创作(文字、图片、视频、代码)的门槛和成本。

2/ 各种平台(公众号、知乎、小红书、B站、抖音、TikTok)让分发渠道空前普及,这是时代赋予普通个体的巨大杠杆。

3/ 连接成本的极速下降,互联网彻底打破了地域和传统渠道的限制,加上算法,让任何小众领域的个体都能找到并连接其“核心用户”。

4/ 最重要的还是,信息过载下的信任稀缺。

各种渠道太多了,平台太多了,我们身边的信息在爆炸。

当噪音盖过信号时,人们天然会依赖自己信任的节点(即个人品牌)来筛选信息、获取价值。

所以,谁能成为“值得信赖的信息/解决方案来源”,认可你的人就越多,你就越有价值,越有影响力。

个人影响力的建立,我认为其实就三个步骤——

1/ 找到一个领域

这个领域一定是你“热爱 + 能力 + 市场需求”的交集,因为热爱是持久力的源泉,能力是价值交付的基础,市场需求是你能活下去的前提。

其次,它要足够垂直,领域不一定要宏大无边,精准聚焦一个小切口,更容易成为小圈子里的“权威”,更容易积累势能。

最后,这个领域要有足够的深度让你持续输出、迭代,避免很快枯竭。

2/ 找到你的核心用户

你的用户越精准越好,1000个铁粉是最有价值的。

你必须要清晰了解他们的身份特征,比如年龄、职业、兴趣、核心痛点、需求场景。

然后就是把你会的教给他们,分享经验的本质是解决问题,不是为分享而分享,你的经验、知识、技能、洞察,就是他们需要的那把钥匙。

从影响第一个人、服务好第一个人开始,你的核心用户群体会通过口碑慢慢扩大。

3/ 持续输出

你擅长什么就输出什么,写作、短视频、图文,核心是“价值”。

然后就是保持内容风格、调性、更新节奏的相对稳定,有助于建立用户预期和品牌认知。

除此之外,把读者的评论、私信当作宝贵的反馈源泉,持续迭代内容方向和形式,影响力是双向的。

所以,我一直觉得,拥抱AI、写作、短视频、自媒体,是我们这一代人的宿命。

因为,这些东西是创造价值和放大价值最高的杆杠。
缺爱的人,缺的不仅仅是爱
我以前觉得,单干的底气是自己的能力。最差最差就去接稿吗,饿不死反正。

但现在我发现,有客户还不行,还得稳定。总不能1个月只有一单吧。

这时我的安全感,不是能写,而是持续在写。

只要不断输出,这些内容会24小时、自发的,去影响所有我能触达到的人。

这样积累下去,就会有一群信任、认可我的人,他们会在某个时间点,开始需要我。

就像种树,你会很确定的知道,只要每天浇水照护,就会发芽结果。

所以这几年我不断写朋友圈、公号,阅读数虽然少,但也基本没缺过客户。

包括前2天,有个朋友私聊我,说有个项目,正好适合我,想看看能不能合作。

问题是我都忘了是谁、怎么加的了。一查资料,2018年6月加的……

你说再厉害的销冠,他也不可能跟进7年吧……

总之我现在就一件事:输出,不断地输出。写到让别人看到,写到别人愿意找我。

持续的内容输出,等于持续的客户。
你不知道的人性盲区
#鸡汤没毒 #@inside1024

我曾经写过一篇文章,寒门出贵子要符合三个条件:
1,这个孩子本身要聪明。
这是一票否决的东西。不聪明的寒门孩子,一个都走不出来。
2,他周围的环境要好。
如果有不三不四的同伴,同学,好朋友都是抽烟喝酒打架的,迟早都要废
3,他父母不干涉,不指导,给他完全自由。
一个聪明的孩子,父母菜还干涉,基本上也走不出。

如果还有一点,就是他要学理工科,走上了研究物理数学计算机的道路。。。
身边40+不上班的人,大概两类:
一类是财务自由,一类是负资产。

一个人类观察是:
财务自由的,
大都会感慨自己过去运气真的很好。
负资产的,
大都会感慨原来不需要花那么多钱。

这两类人有个共同点:
万重山后对自己有了理性清晰的认知。

我就是负资产那一类,以前我会以为到了40+如果自己还是个负资产,会没法跟财务自由的人相处。但其实并不会,因为对的人在一起,并不以财富相待,而是彼此更多元的综合价值和品质。

这是40+后我打破的一个巨大的刻板印象。
#内幕消息

24年我在福建待了半年,给一个现在看来很不靠谱的养老项目做运营。他们在福建开了线下店,做慢病管理服务,还做了小程序、智能药箱和手环。项目最后商业模式没跑通凉凉了。

但是在线下大量接待老人的经历,很大程度上影响了我的三观。

最大的感慨就是,人生可以非常明确地分为55岁以前和55岁以后两个半场。

人生只有前半场是密集的,不断种下因果,有很多硬指标去衡量输赢。包括但不限于学历、工作、财富、地位、婚姻、子女。

后半场就完全是一些软性的东西在起作用了。家庭是否和睦、身体是否健康、是否有兴趣爱好能在老了之后持续发光发热、年轻时有没有维护互相一辈子的朋友。

过去的财富地位不能说没一点用,但是确实作用不大了。因为后半场就是看着前面的东西一点点消散,回归到本来面目。

很多人觉得前半场爽够了就OK,但是老龄化越来越严重,人均寿命也越来越长,后半场的生命质量怎么样,其实也该纳入考量范围的。
当你做运动时,你会感到更虚弱,但你实际上正在变强壮。当你在学新东西时,你觉得自己很笨,但你实际在变得更加聪明。所以,当你在变好时,你一定会先变得脆弱,而这个脆弱的时刻,其实是一个非常重要的进步的时刻。
普通家庭孩子改命10条铁律
1.尽量上985/211
2.从小保持强烈危机感
3.大学应规划职业
4.尽早读商业书,建立商业思维
5.一般不听父母的话,越听话下场越惨
6.有主见,尤其重大人生选择如选专业、工作、结婚、创业
7.存款没200万前取消一切娱乐
8.减少无效社交
9.第一份工作尽量进大公司
10.保持绝对自信
“东亚小孩儿”一生都难以摆脱“家”🔒,即便你再优秀再成功也不例外。“一方水土养一方人”,大陆自给自足的耕种文明下孕育出的实用和服从特质,恰恰是让我们延续了千年的根基,真正感受到异样海洋商业文明的冲击也就最近一两百年的事。前人说“仁者乐山,智者乐水”,我们山确实多,我们也够老实仁义,但要真正开智启慧,让更多人认识自己、活出自己,我们还是得从内心那座延续了千年的“成见大山”走出来,因为“比陆地更广阔的是海洋,比海洋更广阔的是天空,比天空更广阔的是人的心灵”。
行情不明→最易被收割

这张图讲透了庄家割韭菜的全流程
怎样避免一辈子打工,这应该就是答案
#内幕消息

令人窒息的数据,房价即将开启加速下跌

为什么这几年都在卖房?

统计局公布了PPI和CPI,PPI在5月创下本轮跌幅的新低,同比跌破3%,达到3.3%。

1 当经济环境是通胀,假定一年工资物价都上涨10%,而贷款利息是5%,存款利息是3%。那么,存款人实际收益是-7%(存款3%-通胀10%),贷款人实际收益是5%(通胀10%-贷款5%),银行占有2%息差。贷款人收益+银行收益 = 存款人损失

2 而当经济环境是通缩,假定一年工资物价都下跌3%,而贷款利息是3%,存款利息是1%,那么存款人实际收益是4%(1%+3%),而贷款人是实际收益是-6%(3%+3%),银行占有2%的息差。存款人收益+银行收益 = 贷款人损失我们可以看到,损失方和收益方,永远恒等。

你是收割者,还是被收割者,重点就看你是持币还是持债。而决定持债还是持币,就看你如何精准的判断当下的周期。

只有持币,才是匹配通缩的资产配置。这个,就是快速识别周期,并迅速站在经济周期中的正确一方。

如果我们的资产结构依然是匹配通胀的,比如持债持房。这种情况,就意味着,只要通缩不结束,我们就会作为血包一直向收割者供血。

试想,当工业品价格下滑3.3%,在销量不变情况下,意味着其中的打工人收入下滑3.3%,然后还要支付3%的贷款利息。

但请注意,不要小看这3%,当债务总量是年入的10倍时,每年的利息支出,将达到个人收入的30%(3%*10倍年入)。

从金融分配的角度,只要你持有债务,你每年就有30%的劳动,会被持币者和银行掠夺掉(持币者获得利息,银行获得息差)。

并且,除此之外,你还要额外承担房价下滑的损失。
Back to Top