个人知识管理系统
目前是收集信息为主
你帮一个弱者,他不会感恩你的。他不管不会感恩你,甚至有的会拿刀砍你,这个就是人性。弱者为什么弱?就是因为不懂得感恩,因为不懂得感恩,所以强者和厉害的人都会离开他们,因为越强的人越要回报,不要回报的人不可能强,不可能厉害,在弱者身的没有回报,所以强者们都走了。到最后呢,弱者的身边只会聚集一帮更弱的人,他们会越来越弱。弱者的路是自己主宰的,这个即使人道也是天道。破者正好就是感恩,就是让别人有回报。
@inside1024
1/愿意吃苦就有吃不完的苦

2/人生可以选择简单模式就不要主动选择困难,主动选择了困难模式就要承担困难带来的痛苦

3/当资源越来越多,消耗占比越来越少人生就会进入简单模式。

资源越少,任何一件小事都会让人觉得崩溃,可能是闯红灯被罚了200块,也可能是买了东西吃亏了,前者挥挥手不在意,后者陷入消耗。

4/人生明明已经走在简单模式上了,就不要轻易改变当前的状态,这样容易又回到困难模式。

比如顺风顺水的时候非要扛着杠杆买套不怎么居住的房子,又或者造两个孩子,导致每天火急火燎,问题接踵而至。

5/绝对理性,就是一个人强大的开始。所有纠结的事情统一用算账逻辑来看,所有的答案就很清晰。

不要被世俗所有的观念绑架,从自身的需求和假设出发,客观看待出现在身上的所有问题,是自己应该承担的,勇敢承担。

如果是世俗给你或者他人的期待,勇敢的放下。比如结婚一定要贷款买房,比如到了年纪就要生孩子。
做 saas 小产品的时候让用户无需登录即可试用几次产品的功能,这样可以优化用户增长中间的一个环节。

此时就需要能识别并标识当前用户为一个唯一标识,做法也很简单:浏览器指纹。

有一个开源库:https://github.com/fingerprintjs/fingerprintjs
人最终会成为自己本该成为的人,但这不是宿命。

一个人的无数微小选择会不断叠加,慢慢形成稳定的人生轨迹和性格“平均值”。

性格与潜意识让人倾向于重复相似的行为,因此,偶然的好运或突如其来的财富并不能改变长期走向。

如果一个人本质上不具备驾驭这些资源的能力,钱财最终会流失,就像不属于你的水终将回到河道。

然而,这并不意味着一切不可改变。

只要能够觉察并反思自己的决策,用理性打破惯性,改变一次次看似微不足道的选择,就能逐渐调整人生方向。

与聪明的人合作、置身良好的环境,也能帮助我们减少错误,做出更优的判断。

你的人生终点并非偶然命运,而是由你每天的行为和选择塑造出来的结果。
@inside1024
生活中的20件奢侈的事情
1、每天8小时的优质睡眠时间
2、每周至少5次运动时间
3、一个让你忘记时间的爱好(与工作无关)
4、最好的朋友住在离你5分钟路程以内
5、一个你真正尊重的老板/导师/投资人,或者没有上级管你
6、一直长期活跃的好友群
7、一份喜欢的事业,觉得在释放自己的潜能
8、家附近的一家小店,老板已经记住了你想要什么
9、当你回家时,一只在门口等候的狗/猫
10、一个你不需要度假(逃离)的家
11、毫无预兆地遇到你在乎的人
12、一个可以随时接你电话的朋友
13、自由地说“不”,无需感到内疚
14、看电影/吃饭/看书…不用时不看手机
15、有很多自己做不过来的好想法
16、让你在孤独时放声大笑的回忆
17、没有债务(或者还清债务后感觉自己像个百万富翁)
18、能够雇人帮你解决你讨厌的事情,而不用再犹豫
19、一个让你瞬间回到十年前的播放列表
20、家附近一个可以随时去一个人待着的地方
只有当你下必死之决心,去变好,变强,你才有可能成功,人生这场硬仗就必须要猛干,成长本就是个孤立无援的过程,所有的一切只能靠自己,卑从心中起,百般不如人,傲从骨中生,万难不屈膝。
@inside1024
男人老了的标志是什么?男人老没老,和年龄的关系,不是线性的。男人老的标志,是他服输了,认命了,心里觉得自己这辈子就这样了,发自内心不觉得自己可以成为一个牛逼的人了。大局已定了。他不再自命不凡了,他不再觉得自己优越了,他不认为自己的未来会比现在更好了。未来的日子,对他来说,只是重复、停滞,甚至是倒退了。一个男人生命的上升阶段,他眼里的光荣的伟大的他,是在未来。一个男人一旦越过了他的顶点,他开始喜欢缅怀自己的青春、他自认为曾经发光的日子。
@inside1024
在心理学上有个概念叫“自证陷阱”(Self-fulfilling Prophecy)。

意思是指当别人站在审判者的高度,给你贴了一个你不能接受的标签,你越是自证清白,反而越是可疑,难以自清。

当一个人诬陷你的时候,他其实已经很主观的构建了一套自洽的逻辑。

他根本不在意真相是什么,他在意的是输赢,是你的回应,只要你回应了,他总会有其他的角度来攻击你。

因此,你怎么自证清白,都只会失败。而只要你开始自证,就很难全身而退了。

被诋毁的时候,不要自证!

你的解释,会被曲解成掩饰;
你的挣扎,会被看成是笑话;
你的证明,也会被视为造假。

无论你如何自证,只会是一场自我内耗的死循环,因为自证这件事永远没有尽头......
“爱自己”强烈推荐以下:

· 去旅行
· 整理杂物
· 设定边界
· 学习一项新技能
· 学会感恩
· 做一餐健康美食
· 远离社交媒体一段时间
· 走到大自然中去
· 读一本好书
· 冥想
· 运动锻炼
· 睡眠
给每个人的日常提醒:

内耗、焦虑、思考过度--->写作
灵感缺乏 ---> 去阅读
被卡住了 ---> 去走一走
害怕 ---> 冒一次险
累了 ---> 睡觉
困惑--->提问
倦怠、筋疲力尽--->休息一天
沮丧失意 ---> 让自己动起来
不耐烦 --->检查一下进度
没有动力 ---> 想想你"为什么"
戒掉以下八个坏习惯:

戒熬夜、戒重口、戒暴食、戒烟酒、戒过劳、戒久坐、戒暴躁、戒抑郁。

把健康放在第一位。人到中年,温饱无虑是幸事,无病无痛是福泽。
如果所有人都理解你,你得普通成什么样?理解意味着心理纬度和认知纬度的对等或向下兼容。人看不到自身之外的东西,只能根据自己的认知、经验和想象去理解他人。如果人人都能理解你,也就意味着人人都能兼容你。这是好事吗?很显然不是。当你能够被所有人理解,要么说明你背叛了自己,要么说明你极度平庸。
AI智能体创业前,一定要搞清楚这66个问题

这半年,很多人来问我:“我能不能靠AI翻身?”
我的答案很简单:可以,但你别急着做,先回答完我这66个问题。
为什么?
因为AI智能体,不是你以为的“注册个账号,丢个Prompt,做个Html网页”那么简单。
它是一次职业重启,是一次商业模型重构。
如果你连自己是谁、服务谁、解决啥问题、靠啥变现都没想清楚,做出来的就不是智能体,是“智障体”。
我自己踩过的坑、我服务4000多个学员遇到的问题、我帮客户做商单时最常见的BUG,全都藏在这66个问题里。
这也是我在一对一服务高客单价的咨询客户时,常用的一个SOP清单。
下面是完整的66问清单,建议转发收藏。
第一部分:认知篇|你到底要做什么?
1.你是为了赚钱、为了转型,还是只是跟风学个新技能?
2. 你理解“智能体”与“普通GPT工具”的本质区别吗?
3. 你清楚大模型能做什么、不能做什么吗?
4. 你能接受“99%时间没回报,1%时间爆发”这种AI创业节奏吗?
5. 你是要做项目、卖课、做服务、写内容、卖SaaS,还是卖陪伴?
6. 你要做“帮自己省时间”的工具,还是“帮别人赚钱”的产品?
7. 你是想成为AI创业者,还是想被AI替代的人?
8. 你能搞清楚“Prompt工程”只是基础,而不是全部吗?
9. 你愿意花时间沉下心,打磨一个有复购的产品吗?
10. 你是否准备好接受“智能体=数字劳动力=系统资产”这个新认知?
第二部分:定位篇|你适合做哪一类智能体?
11. 你是To B还是To C?你的客户是谁?
12. 你的客户,是不是愿意为“智能体解决方案”付钱?
13. 你的用户真的有“刚需高频重复”的痛点吗?
14. 你的智能体,是“替代人力”还是“提升能力”?
15. 是陪伴型、顾问型、工具型、流程型,还是系统集成型?
16. 你是做单点突破,还是多智能体协作?
17. 你能说清楚自己的“主打场景”吗?
18. 你想服务的行业,你真的了解吗?
19. 你有没有“最低可行性场景”做验证?
20. 你的智能体有没有一句话能说清的定位?

第三部分:能力篇|你准备好了吗?
21. 你会写Prompt吗?能快速迭代、版本管理、变量抽离吗?
22. 你了解多平台(Coze、小微、Zion、AgentHub等)的差异和适配吗?
23. 你能构建一套知识库或数据库支撑复杂交互吗?
24. 你掌握基本的API调用、Webhook、插件系统能力吗?
25. 你是否有基本的产品思维和用户体验意识?
26. 你有没有演示版本可跑通完整闭环?
27. 你有没有想过,自己擅长的技能能不能被AI快速替代?
28. 你有没有标准化能力,把一个任务拆成Prompt+结构+接口?
29. 你能为你的智能体构建一个结构清晰的“提示词知识库”吗?
30. 你能写出让非技术用户也能秒懂的操作说明吗?
第四部分:商业化篇|你怎么赚钱?
31. 你的变现方式是什么?按次收费、订阅制、商单还是训练营?
32. 你是一次性卖工具,还是构建复购机制?
33. 你卖给的是B端老板、运营人员,还是普通用户?
34. 免费智能体这么多,你的为什么有人要付费?
35. 你有没有解决“第一个愿意付钱的用户”的方案?
36. 你了解用户从“看到你”到“掏钱”要几步?
37. 你有没有引导用户进入你的价值主张流程?
38. 你能否通过数据或Demo让用户“眼前一亮”?
39. 你有没有足够清晰的定价策略?
40. 你有没有准备一个“可复制”的销售话术或Demo方案?
第五部分:打磨篇|你的产品有多“硬”?
41. 你是否拥有一个可以重复交付的模板或工作流?
42. 你能不能把一个“需求”转化为一个Prompt+接口+回复结构?
43. 你是否具备从0到1设计一个完整Agent流程图的能力?
44. 你的智能体能否应对用户非标准输入?
45. 你有没有一套智能体测试用例,进行场景回测?
46. 你是否搭建了一个简单的知识库或者FAQ系统?
47. 你能不能实现“智能体+人工兜底”的混合服务模式?
48. 你是否已经设计出“标准输入-核心处理-标准输出”的三段逻辑?
49. 你是否知道每个环节失败后,智能体要如何自我修复?
50. 你是否设定了日常维护机制,比如提示词更新、接口监控?

第六部分:运营与扩张篇|你能跑多久?
51. 你有一个公众号、社群、视频号或任一“用户触达阵地”吗?
52. 你能否长期输出围绕你智能体的内容和案例?
53. 你有没有一套标准化售后或用户反馈机制?
54. 你有没有为你的智能体赋予人格或设定,增加用户粘性?
55. 你有没有将智能体产品化,而不是只做项目交付?
56. 你有没有建立一个“用户使用数据反馈 → 产品迭代”的闭环?
57. 你有没有找到愿意帮你传播的第一批种子用户?
58. 你是否考虑“行业模板化”批量复制?
59. 你能否将现有智能体“打包销售”,甚至授权分销?
60. 你有没有为下一个智能体产品做计划或孵化?
61. 你是否具备用智能体来“管理你的业务”的能力?
62. 你是否清楚自己未来的路径,是接商单、开公司、还是IP化?
63. 你有没有想清楚:万一失败了,最差的结果是什么?
64. 你是否已经建立一个支持你持续学习AI的系统?
65. 你是否准备为这条路“至少坚持6个月”?
66. 最重要的:你愿不愿意花3倍时间构建一个“不会离职、不会抱怨、不会涨工资”的数字劳动力?
这66个问题,不是给你压力,而是给你一面镜子。

每个认真答完的人,都是在为自己的AI事业打地基。

别急着动手,先搞清楚,你要做的是一门长期生意,不是一个短暂副业。
智能体,是你最靠谱的合伙人,但你要配得上它。
#识别交易型关系、情感型关系之间微妙差异的重要性。

交易型关系,对交换、索取、利用的目的性大过对人本身的关注,在这个基础上构建出的关系。

情感型关系,基于对人本体人格的认可、两人化学反应的彼此吸引、不求利益回报的关系。表述不精准,大概是这个意思。

举2个例子:
1.人出名不好。这玩意和吸引丧尸一样。出名首先混淆的就是对这两种关系的处理。首先小鬼都围上来了:会场挤着加微信的破格获取者。迎合型选手也围上来了:会给情绪价值、阿谀奉承套着情感型外壳的交易型高手也来了:访谈、邀约拿你给ta做嫁衣的。

都围上来合情合理。不好的地方就在你识别不出交易型关系。参个会、做个采访,微信突然加了500个人。然后有个3年前在你低谷时聊过哪怕半小时但是纯粹认可你的老哥旧友,就被你忽略了。然后你以为刚认识的媒体小姐姐很nice,非交易型,然后推到某个局里、圈儿子里推杯换盏、流连忘返。

2.交易型比重过高,情感型识别无能。交易型关系的特性就是:在交易结束、无价值产出后,关系就会终止。

但有时候,人会自私,不想浪费时间精力,想从任何人身上得到好处。大比重构建交易型关系。且把情感型关系主动改造成交易型。又识别不出来情感型关系。

然后每场“交易”,都和当下的对方投射“情感”,但终是一场流水的盛宴。

交易型、情感型也会在一个人身上复合呈现。但对关系变化细微差异的理解将决定关系走向和处理方法。
如果别人不尊重你,有可能是你的问题,这七个细节,让别人更重视你:

第一,脸上别总挂着笑容,永远微笑像是道歉,保持平静的面部表情和中性的眼神。没有边界的善良只会招来轻视。

第二,动作要慢而从容,急促动作会暴露紧张。而静会彰显掌控力。意味着那是深知自己力量的人。

第三,说话简洁有力,冗长失去力量。精准表达才能抓住注意力。要犀利,要简洁,才能被听见。

第四,只说一次对方的名字。无需重复,无需讨好。一次提及就足够建立存在感。

第五,不要过度分享,透露太多会消解你的锋芒。保留不可触碰的部分,神秘感产生分量。

第六,有始必有终。空谈者会褪色,发起者会消失,唯有坚持到底的人才会被铭记。第七,坚守你的立场。人们追随的是火焰,而不是舒适区。当你有所坚持,他们会感知到。若忽视这些,他们永远不会把你当回事。
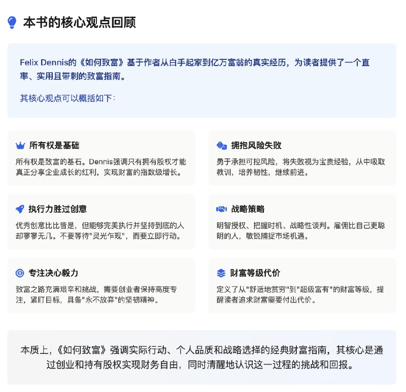
最近听英文播客真是打开了新世界的大门
嘉宾推荐了一本书叫《How to Get Rich》(如何变得富有)。
书名是直白了一些,不过作者Felix Dennis确实是亲身走完这条路的亿万富翁(财富峰值£5亿)。

作者的核心观点非常反传统:
致富不是遥不可及的梦想,而是一种可以通过学习掌握的【技能】。
他给出了一个简单粗暴的核心公式:
财富 = 所有权 (Ownership) + 执行力 (Execution)
这个公式,
是他白手起家经验的浓缩。

公式拆解:
所有权:作者认为这是唯一重要的事。薪水让你变富有是幻觉,只有股权才能让你在睡觉时也赚钱。他建议创业者要像饿狼护食一样守护自己的股份。
执行力:一个被完美执行的平庸想法,胜过1000个躺在脑子里的“伟大创意”。别再等那个灵光一闪了,行动才是王道。
但拥有策略还不够,心态才是最硬的“通关密码”:
• 极度专注:要像“寻找松露的野猪”一样,屏蔽所有噪音和负面影响。
• 拥抱失败:作者直言,如果你不敢公开地、灾难性地失败,那你致富的机会微乎其微。
• 坚韧不拔:对财富的渴望必须上升到“强迫性的痴迷”,永不放弃。

最让我震撼的是作者的坦诚。他毫不避讳财富的【代价】。
他把财富划分为从“舒适地贫穷”到“肮脏地富有”等多个等级,但也坦言,这条路需要付出巨大代价:
难以想象的时间投入、社交家庭的牺牲、以及巨大的精神压力。
这杯酒,不是每个人都喝得起的。
真心建议大家尽早卷自己的个人影响力。

有点开心,上午收到一个宝子的私信,关注了很久,让我有很强的正反馈。

我想,这就是持续输出的意义,让更多的人被你影响到。

我想,我们所处的是“个人品牌”爆发的时代。

为什么?

1/ 技术大幅降低了专业内容创作(文字、图片、视频、代码)的门槛和成本。

2/ 各种平台(公众号、知乎、小红书、B站、抖音、TikTok)让分发渠道空前普及,这是时代赋予普通个体的巨大杠杆。

3/ 连接成本的极速下降,互联网彻底打破了地域和传统渠道的限制,加上算法,让任何小众领域的个体都能找到并连接其“核心用户”。

4/ 最重要的还是,信息过载下的信任稀缺。

各种渠道太多了,平台太多了,我们身边的信息在爆炸。

当噪音盖过信号时,人们天然会依赖自己信任的节点(即个人品牌)来筛选信息、获取价值。

所以,谁能成为“值得信赖的信息/解决方案来源”,认可你的人就越多,你就越有价值,越有影响力。

个人影响力的建立,我认为其实就三个步骤——

1/ 找到一个领域

这个领域一定是你“热爱 + 能力 + 市场需求”的交集,因为热爱是持久力的源泉,能力是价值交付的基础,市场需求是你能活下去的前提。

其次,它要足够垂直,领域不一定要宏大无边,精准聚焦一个小切口,更容易成为小圈子里的“权威”,更容易积累势能。

最后,这个领域要有足够的深度让你持续输出、迭代,避免很快枯竭。

2/ 找到你的核心用户

你的用户越精准越好,1000个铁粉是最有价值的。

你必须要清晰了解他们的身份特征,比如年龄、职业、兴趣、核心痛点、需求场景。

然后就是把你会的教给他们,分享经验的本质是解决问题,不是为分享而分享,你的经验、知识、技能、洞察,就是他们需要的那把钥匙。

从影响第一个人、服务好第一个人开始,你的核心用户群体会通过口碑慢慢扩大。

3/ 持续输出

你擅长什么就输出什么,写作、短视频、图文,核心是“价值”。

然后就是保持内容风格、调性、更新节奏的相对稳定,有助于建立用户预期和品牌认知。

除此之外,把读者的评论、私信当作宝贵的反馈源泉,持续迭代内容方向和形式,影响力是双向的。

所以,我一直觉得,拥抱AI、写作、短视频、自媒体,是我们这一代人的宿命。

因为,这些东西是创造价值和放大价值最高的杆杠。
Back to Top